进入框架页面

流 水 灯

  学习了一段时间,有了一定经验的朋友,肯定会觉得不过瘾,老是纸上谈兵,点个LED有什么用?能不能来点实际点的。好的,我们就安排一点实际一点的,这次是点亮真的电灯了,不过要注意安全,莫要发生触电事故,另外这次要用到双向可控硅了,强电没接触过的朋友,先预习吧,正好我要花点时间准备一下了。

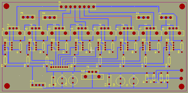
  上传啦,是一块线路板图,单面板,红线代表跳线。没有原理图,简单地说一下吧。A17是一个8芯的插针,可以用它与单片机的P1口相连,记得我上传的板子吗?在P1口接LED前也有一个8芯插座的位置,装上去,用一根8芯扁平电缆相连就行了,记住,两块板子要用一只电源,也就是要共地。板上用的器件,如果用外接5V电源,那么D1、D2、D3、D4及C1、C2、C3、C4、C5、C6及T9(7805)、A18(散热器)均不需要装,如果用外接交流电,则将它们装上去,A26是一插座,可以用来向单片机板供电。

  IC1到IC8上使用交流光耦,型号为MOC3020,注意,MOC3020是6脚封装,由于没有找到6脚的插座,所以全是用的8脚的插座,插时最上两只不用,即靠插座底安装,R9——R16是限流电阻,470殴,1/4W,金属膜。R1——R8是限流电阻,330殴,1/2W,金属膜。T1——T8是晶闸管(可控硅),型号是BTA06-800C,用ST的比较好,6安培,800V电压,加上合适的散热片后,带500W以内的负载应没问题。A1-A8是相应的散热片的位置,我用的散热片比较小,因为只带灯,又是间隙亮,所以问题不大。P1——P5是接线端子。根据各人条件去买吧——也用不着菲尼克斯的,哈哈。

  好了,一切装好,OK了,通电吧,当心,再次提醒大家,小心触电哦。电源一端接P2,另一端接到P3——P5,负载则一端接P3——P5中的一个(它们都是连着的),另一端则接P1的八个输出端子之一。

  至于软件,就自已编了,原来让LED怎么亮的,现在改成了让电灯亮,如此而已。

  有了这么一个东东,其实也可以让它和PC机接起来,让PC机来做流水灯或做更多的事情,顺便上传一个文件给大家玩玩,我用C++ BUILD编的,只有玩的价值,没什么用途。就是用它来控制计算机的打印接口,输出高或低电平而已。大家可以去电脑商场买一根并口电缆(不是打印电缆,是两端都可以和计算机相连的那种),载去一头,把它的八根数据线接到A17的八个输入端,然后将地线相连,就可以演示了,放心,板子是光耦隔离的,不会对计算机造成伤害。  

 

 


以上资料来自于互联网!编辑整理:五一电子加油站;网址:http://51dz.com
欢迎光临五一电子商城!免费学习电子技术,面向全国邮购电子元件、实验套件!